Instance Verification Kit (IVK)
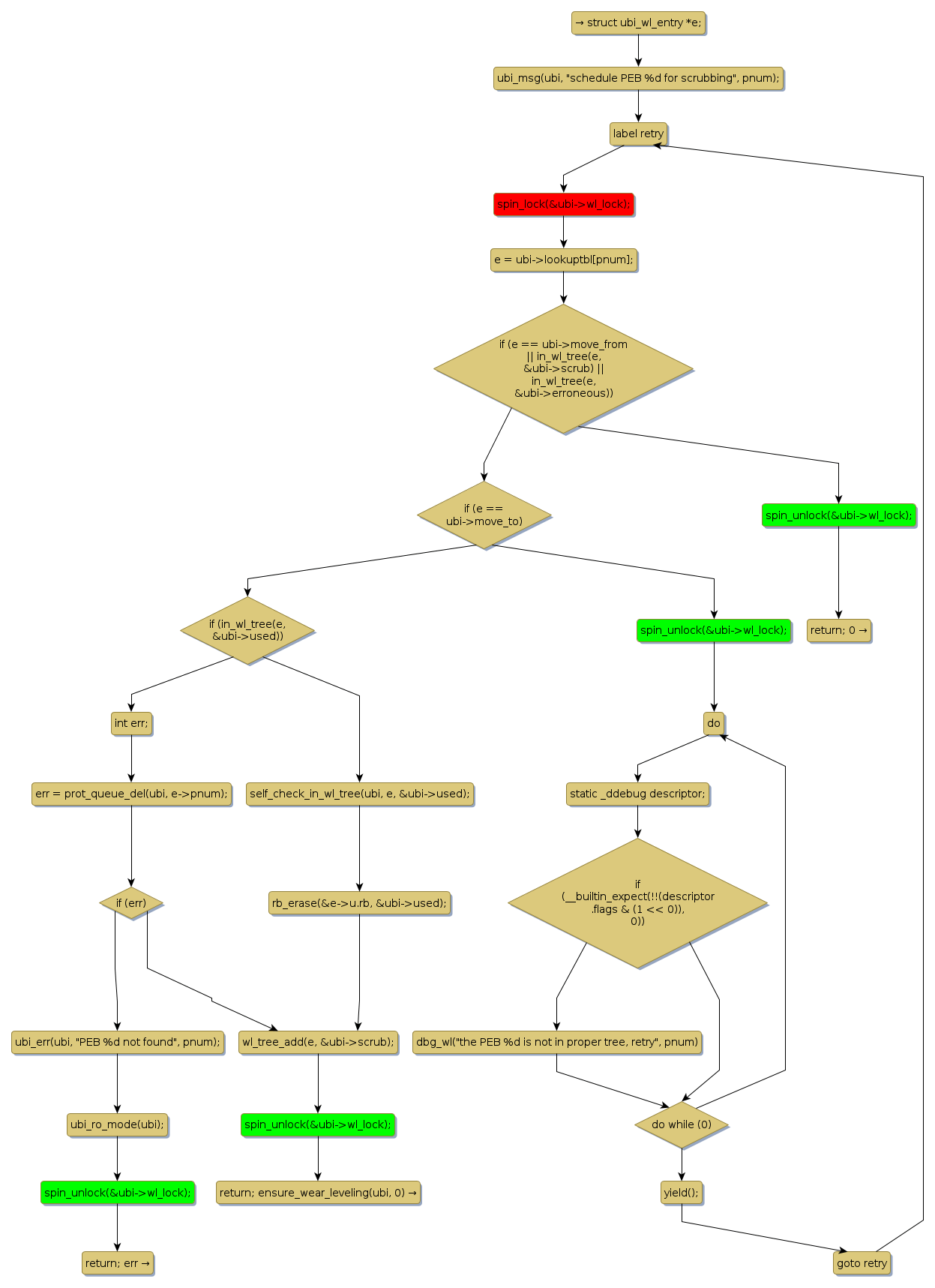
spin lock @ [45986+25+/linux-3.19-rc1/drivers/mtd/ubi/wl.c]
Instance Signature: wl_lock
|
The Matching Pair Graph:
|
|
Function Name
|
Control Flow Graph (CFG)
|
Events Flow Graph (EFG)
|
Source Correspondence
|
|
ubi_wl_scrub_peb
|
|
|
[45844+16+/linux-3.19-rc1/drivers/mtd/ubi/wl.c]
|